Profile Photo

Lakshmi Sahithi Chiranji

Lead Software Engineer

Hi, I'm

Lakshmi Sahithi Chiranji

passionate about building AI-powered solutions and scalable cloud infrastructure

About Me
Sahithi Chiranji

About Me

Hi, I'm Sahithi!

I'm a full-stack developer who absolutely loves turning complex problems into elegant solutions! I thrive on building systems that scale, automating workflows that save time, and crafting AI-powered applications that make a real impact. There's nothing more exciting to me than diving into a challenging technical puzzle and emerging with something that works beautifully.

What drives me? The thrill of optimization! Whether it's shaving milliseconds off response times, reducing cloud costs by thousands, or architecting solutions that handle millions of requests I'm all in! I approach every project with curiosity and energy, always asking "How can we make this better, faster, smarter?"

I work best when I'm learning something new, collaborating with talented teams, and pushing the boundaries of what's possible with technology. From distributed systems to machine learning models, and from front-end finesse to back-end robustness. I love the entire journey of building something meaningful from the ground up!

Experience

Teaching Assistant

UT Dallas

Jan 2026 - Present

  • Supporting graduate courses in IT Infrastructure (Blockchain & AI), Analytics, and CRM
  • Mentoring students on AI, analytics, and CRM concepts for real-world applications
  • Assisting with instruction, labs, grading, and academic support

Lead Software Engineer

FunZippy

Jan 2025 - May 2025

  • Automated testing and workflows using Postman, Agile, and Jenkins, reducing defects 40%
  • Built AWS Lambda microservices, saving $20K-$25K annually
  • Led Agile sprints for 6-engineer team, improving deployment speed 35%

Full-Stack Web Developer

Target

Aug 2022 - Jan 2025

  • Engineered centralized monitoring across Target's $128B retail cloud infrastructure
  • Built automation pipelines for 200K+ nodes using Spring Boot, Ansible, and REST APIs
  • Developed internal dashboards, reducing incident resolution time 25%
  • Saved $400K+ annually through optimized deployments and reduced downtime

Skills & Abilities

Programming Languages

Java
Python
JavaScript
Go
R
C++
SQL
Cypher

Frameworks & Backend

Spring Boot
React
Angular.js
Node.js
Flask
REST APIs

AI & Machine Learning

AI/ML
LangChain
LLMs
RAG
AI Agents
OpenAI
Hugging Face

Databases

MongoDB
PostgreSQL
MySQL
Vector DB
Graph DB
Neo4j
Pinecone

Cloud & DevOps

AWS
Docker
Kubernetes
Git
CI/CD
Ansible
Jenkins

Data & Analytics

Power BI
Tableau
Alteryx

Education

Master of Science - Information Systems

University of Texas at Dallas

June 2025 - May 2027 | GPA: 3.88/4.0

Bachelor of Technology - Computer Science (Honors)

JNTU Hyderabad, India

June 2018 - May 2022 | GPA: 3.70/4.0

My Projects

Mortgage Pipeline - n8n Workflow Mortgage Pipeline - Frontend

Unified Mortgage Pre-Check Pipeline

Built an end-to-end automated mortgage pre-check system that unifies application forms and financial documents into a single intelligent workflow. The pipeline converts form submissions into PDFs, runs OCR on W-2s, paystubs, and bank statements, and uses AI to cross-verify reported information against documents. Based on validation results, the system automatically approves clean cases for underwriting or routes failed cases through a correction loop.

Tech: n8n (workflow orchestration), OpenAI (financial validation, discrepancy detection, fraud signals), Tesseract OCR, HTTP APIs, PDF generation, Email notifications

HackUTD T-Mobile HackUTD Dashboard

HackUTD 2025 - T-Mobile Customer Happiness Index

Real-time analytics platform transforming customer sentiment and network data into actionable intelligence with custom Pain Index (0-10) and AI-driven recommendations.

Tech: React, TypeScript, FastAPI, OpenAI GPT-4, NVIDIA Nemotron

Text to SQL Agent SQL Query Interface

AI Query Agent - Text to SQL

Intelligent agent allowing natural language database queries using RAG. Interprets user intent, understands schemas, and generates accurate SQL for non-technical users.

Tech: Python, LangChain, RAG, OpenAI, SQL

Student Notes Summarizer

Student Notes Summarizer & Quiz Generator

AI-powered study assistant processing academic PDFs to auto-generate summaries, flashcards, and quizzes, helping students study efficiently and retain information.

Tech: Python, LangChain, OpenAI, PDF Processing, NLP

Crime Rate Analysis

Crime Rate Analysis - Capital Cities of India

Analyzed government crime datasets to identify patterns across Indian capitals. Visualized trends based on crime type, location, surveillance, and employment rates.

Tech: Python, Pandas, NumPy, Matplotlib, Power BI

Crop Prediction Crop Analysis Crop Data Crop Results

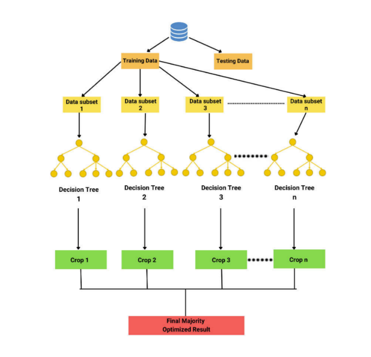
Ensemble Crop Recommendation & Yield Estimation

ML system recommending crops and estimating yield using soil/climate data. Achieved 95% accuracy with Random Forest. Published in Zeichen Journal 2022.

Tech: Python, Random Forest, KNN, SVM, scikit-learn

Iris Classification Iris Results

Iris Flower Classification using ML

Implemented multiple supervised ML algorithms to classify iris species. Compared SVM, KNN, Logistic Regression, and Decision Trees achieving >95% accuracy.

Tech: Python, scikit-learn, NumPy, ML Algorithms

IBM Watson Chatbot

AI Room Booking Chatbot - IBM Watson

Conversational chatbot automating room booking with natural language. Recognizes intent, manages dialog flow, integrates with backend for real-time responses.

Tech: IBM Watson, Python, REST APIs, NLP

Facebook Ads Analytics Ads Prediction Results

Adaptive Prediction System for Facebook Ads

ML system predicting Facebook ad performance including engagement and conversions. Supports data-driven campaign optimization and budget allocation.

Tech: Python, ML Algorithms, Feature Engineering

Certifications & Achievements

Certification 1
Certification 2
Certification 3
Certification 4
Certification 5
Certification 6
Certification 7
Certification 8
Certification 9
Certification 10
Certification 11

Clubs & Organizations

Tech Spartans Club

President

AWS Cloud Club

Logistics Officer

Envision Data Analytics Club

Operations Officer

International Council

Corporate Relationship Officer

Student Leadership Council

Mentoring Officer

Get in Touch